Isaac Newton, who lived from 1642-1727, made a huge number of extremely important discoveries in physics and mathematics. He systematized thinking about motion and about gravity in very profound ways, which we still use today. Newton's theory of gravity and motion is still sufficiently accurate to land men on the Moon. One of Newton's most amazing insights of over three centuries ago was that the very same gravity force is responsible for the motions of astronomical bodies and for the motions of human scale objects like baseballs on Earth. In other words, Newton unified the celestial and the terrestrial. This is one of the reasons why he is a rock star to physicists, even today. Another reason is that he (co-)invented calculus (with Leibnitz), an entire branch of mathematics.
Have you ever wondered why the Moon stays in orbit around the Earth, or why the Earth stays in orbit around the Sun? Well, it is easiest to imagine why orbits can happen if you imagine standing on a very tall mountain and throwing a baseball towards the horizon. What happens? The baseball falls. But what is really interesting is this: if you throw the baseball harder, you can get it to travel further before it falls to the ground. Now, if you could throw the baseball infinitely hard, it would escape Earth's gravity and never be seen in the region again. But in between those extremes, there is a happy medium: a perfect speed at which the tendency of the baseball to fall under gravity is just enough to keep it moving in a circle (or ellipse), resulting in an orbit.
So the idea of orbiting is that you are falling freely under the pull of gravity but you miss hitting the ground because you are going just fast enough to avoid it. This explains why a spaceship is never actually in zero-gravity, contrary to popular opinion. Gravity is crucial for orbit: it is what makes the spaceship fall towards the object it is orbiting and execute circular (elliptical) motion without needing rocket power. The spaceship is going fast enough that it misses Mount Everest -- a fast enough speed that it needs giant rocket power to get up into low earth orbit. The astronauts in an orbiting spaceship feel zero g-forces -- a colloquial term for acceleration -- because they are not accelerating. They are simply freefalling, along with the spaceship, in orbit.
In the approximation that all speeds are much slower than the speed of light, Newton's Laws of Motion hold. They are:-
So why does the Earth not move if I jump up and down? Actually, it does! The Earth recoils when anything on the planet moves. So why do I not see the Earth moving when I jump? Newton's 3rd Law says that action and reaction forces are equal and opposite. Newton's 2nd Law says that force is mass times acceleration. Together, these two facts imply that the ratio of my acceleration to Earth's is the inverse of the ratio of our masses. Now, I am about $10^{23}$ times lighter than Earth, so its acceleration is about $10^{-23}$ of my acceleration when I jump up. No wonder we cannot detect this: it is unmeasurably small with our human apparatus.
Newton's Law of Universal Gravitation, which I call Gravity 1.0, quantifies the strength of the gravitational force. Expressed in an equation, it says $$ F = - {\frac{G_N m_1 m_2}{r^2}} $$ The gravitational force between two objects $F$ depends on three variables: $m_1, m_2, r$ and one constant $G_N$. The constant $G_N$ is called Newton's constant and has a small fixed value in SI units of approximately $6.7\times 10^{-11}$Nm$^2$kg$^{-2}$. What about the variables, i.e. the things that can vary? $r$ is the distance between the two objects; $m_1$ is the mass of the first object; $m_2$ is the mass of the second object. The equation expresses the fact that the gravitational force is proportional to the mass of the first object, and the mass of the second object, and the inverse of the square of the distance between them. This particular kind of distance dependence is known as an inverse-square law. It says that the force is four times weaker if you double the distance, nine times weaker if you triple the distance, and sixteen times weaker if you quadruple it.
So that is why gravity has not already collapsed everything in the universe onto everything else: the gravity force between me and a proton on Alpha Centauri is extremely feeble. I am so far away that the inverse-square law dilutes my gravitational effect on that distant proton by a humongous factor. The inverse-square behaviour of gravity also helps us understand why the motion of Pluto is not very important to predicting the behaviour of the Moon.
Newton's Universal Theory of Gravitation helped physicists and astronomers think about gravity as the prime mover for astronomical objects across the sky, and helped people design better cars and racetracks on Earth. For the scientists of his day, Newton was tremendously important, because his theory of gravity explained a lot of painstaking astronomical observations that had been made earlier by astronomers like Tycho Brahe. Another well-known scientist of the epoch, Johannes Kepler, had already worked out some experimental laws for planets from those older Brahe observations. They are called Kepler's Laws: (1) planets generally move in ellipses, not circles; (2) planetary orbits sweep out equal area in equal times; and (3) for two different orbits at different distances from the sun, the ratio of the square of the orbital period to the cube of the average distance from the sun is the same. But Kepler did not have an explanation for why his laws worked. Newton's theory came along and explained Kepler's laws from the bottom up. It was a huge revelation.
Newton's theory of gravity and motion explains many other phenomena. One of them is the oceanic tides. The molecules in the water are pulled by the Moon's gravity (and also by the Sun's). The Moon's gravity manages to pull the water a little closer to it than the adjoining seabed, simply because the water molecules are liquid: they can move. Rocks are a lot harder to move, even when you are as strong as gravity! The water on the opposite (antipodal) side has to bulge in the opposite way to balance things out. An interesting additional fact about tides is that there is tidal friction, which very gradually slows down the spinning of Earth and increases the separation between Moon and Earth. This tidal friction process has lengthened the Earth day by about two hours in the last 600 million years.
To help you visualize the distance scales involved: if the Earth is the size of a basketball then the Moon is about the size of a tennis ball, the Sun is about the diameter of a big house, the Earth-Moon distance is about $7.3$m, and the Sun-Earth distance is about $2.8$km.
Budding amateur astronomers may be interested to know that the allowed orbit shapes in Newtonian gravity are all conic sections. Conic sections
is just a fancy math word for a curve that can be made by intersecting a plane with various parts of a cone.
The thing that is physically important is that we can divide orbits up into three classes: (1) ellipses (including circles), which are gravitationally bound orbits, (2) parabolae and (3) hyperbolae which correspond to gravitationally unbound trajectories that fly off into space (with either zero or positive total energy respectively). Comets in the Oort cloud have very eccentric (squished) elliptical orbits, so eccentric that they are almost parabolic.
For planets, Newton's gravity theory predicts elliptical orbits. Einstein's General Relativity, which we will meet soon, makes a small upgrade to the Newtonian picture known as perihelion precession.
Ellipses have two foci. In high school science/physics, your teacher may have told you that planets orbit in ellipses about the Sun which is at one focus. This is actually only true in the approximation that the Sun is infinitely heavy. It is not. The Sun has about 99.87% of the mass of the solar system, not 100% of it.
In Newtonian physics language, two gravitationally bound bodies will both orbit in ellipses around their common centre of mass (CoM). The CoM is just the weighted average of where the mass of the system is located at any point in time. It can be especially difficult to grasp these abstract planet-star dances without movies, so I include a few useful animations that you can click on to see how the orbital movements work out. The first animation depicts equal mass bodies in a binary system orbiting each other in circles.

Note that this orbiting about the CoM can in principle take place at any radius. The further away you are from the sun, the longer it takes to complete an orbit.
The second animation depicts equal mass bodies in a binary system orbiting each other in ellipses. (The remaining animations will all involve circular orbits, for simplicity.)
The third animation is for similar but unequal masses orbiting in circles. Because of recoil, the bigger body orbits on a smaller radius circle.

The fourth animation is for more lopsided masses orbiting in circles.

The fifth animation is for extremely lopsided masses orbiting in circles.

Notice how as the second body gets increasingly smaller compared to the first in the four circular orbit animations, the big body gets closer and closer to covering the centre of mass, wobbling about that point while the planet orbits.
The take-home message from the animations above is as follows. In the approximation that one body (say, the planet) is a lot smaller than the other (say, a star), what an astronomer will see is the larger body nearly fixed at one focus of the ellipse but wobbling as if it is doing a tiny hip dance. This stellar radial velocity wobble, as astronomers call it, provides a technique for discovery of extrasolar planets (also called exoplanets) which works well even when you cannot actually see the planet. There are other methods of discovery of exoplanets, which by now number in the thousands. All were discovered in the past quarter century. It is thought that the majority of stars in our galaxy and the universe probably have planets orbiting them. There are of the order of a hundred billion stars in our galaxy, the Milky Way.
Newton conceptualized every force operating in the universe as (a) acting at a distance and (b) having infinitely fast transmission speed. Later, physicists would have to refine these ideas. In fact, nothing in the universe has been confirmed to travel faster than light (not even OPERA neutrinos!).
Suppose that all of a sudden our Sun magically disappeared. According to Newton's theory of gravity, Earth would instantly stop moving in an elliptical orbit, and would instead fling off into outer space in a straight line -- there would no longer be a force keeping it in orbit. But it would take about another 500 seconds before we knew that some evil wizard had turned the lights off! Even though light travels extremely fast, it still has a finite speed. The Sun is so far away from us -- about 150,000,000km -- that it takes light about 500 seconds to traverse that distance. So why is there a mismatch between the speed of gravity and the speed of light?
Einstein thought through the deep implications of gravity going faster than light, and was so deeply worried by what he found that he was driven to redevelop the theory of gravity from the ground up. His final product after years of development he called General Relativity, and it is this achievement for which he is most famous. (It is not, however, the work for which he won his Nobel Prize. More on that when we get to Quantum Mechanics.)
Newton's theory also has a few other undesirable features: it does not explain a number of precision gravitational observations. One that Newton's theory cannot explain correctly is how light gets pulled on by gravity. Starlight coming from a faraway star that just grazes the Sun on its way to us gets slightly pulled in by the Sun while passing by, because of gravity, resulting in a small deflection of the light beam from its original heading. Newton's theory does predict deflection of light, but it gets the amount wrong. Einstein's theory of gravity, which I will call Gravity 2.0
, does get the deflection of light by the Sun right. Exactly right. Another thing it gets exactly right is the amount of the precession of the perihelion of Mercury.
So what was Einstein's fundamental observation that sparked the discovery of Relativity and his beautiful new theory of gravity?
Einstein realized that if gravitational influences could propagate instantly, then it would be impossible to make sense of causality. For any object moving faster than light, there is always a frame of reference available in which the object moves backwards in time. Time travel permits all sorts of logical paradoxes, such as killing your grandparents, and simply cannot be permitted in a sensible physical theory.
Einstein proposed that
These three assumptions have, so far, been proven correct according to every experiment in a hundred years. Everyone has to respect exactly the same speed law, even gravitons.
Why is Special Relativity surprising? One of the most surprising aspects of it is that it does not agree with our everyday intuition formed from throwing baseballs, running around, and doing other ordinary human things. In Newton's day, the rules of doing relativity -- changing your perspective, or frame of reference -- were simple: (1) speeds add/subtract normally, and (2) time is identical for all observers. These two rules agree very well with our everyday experience in broad terms. The problem is that they are actually both wrong in detail when the speeds involved are a significant fraction of the speed of light. To see why, let us look at two examples.
Consider a subway going 60km/h under Yonge Street and a Honda Civic going 50km/h faster than that on the street. Our everyday experience would then tell us that the Honda must be doing 110km/h (and therefore be speeding!). This simple addition gets the right answer: our car speedometer would agree as far as we could see on the dial.
The problem comes when you start going at significant fractions of the speed of light. Suppose instead that the subway is going 60% of the speed of light and that the Honda is going 50% of the speed of light faster than that. To find the speed of the Honda down Yonge St, we would naively just add. The problem is that, this time, we would get a result - 110% of the speed of light - that is faster than the speed of light. Oops!! Our mistake here was using low-speed intuition to extrapolate up to high speeds where we really do not have any experience. If we use Einstein's special relativity to do the computation instead, we find that the answer is that the subway car is going at about 84.6% of the speed of light. That is much more physically sensible. (For more mathematically inclined students: the correct procedure is to add rapidities, not velocities. Rapidity $\eta$ is related to velocity $v$ and the speed of light $c$ by the formula $\eta= $arctanh$(v/c)$.)
The physical implications of relativity are twofold: when speeds are a good fraction of the speed of light, (1) speeds do not add simply, and (2) time intervals between events measured by different observers do not agree.
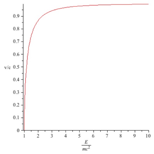
If you are a massive object, like a human being or a rocket ship, there is no way you will ever accelerate to the speed of light. Why? That would require infinite energy, something to which no human has (or ever will have) access. We can see this by looking at the graph below of the amount of energy $E$ you need to put in (as a fraction of the rest energy $mc^2$) to reach a given fraction $v/c$ of the speed of light. It asymptotes to $v/c=1$ at high energy, which is a mathematical way of saying that you can never quite get to the speed of light: getting infinitesimally close would require an infinite amount of energy.
The best thing about Einstein's theory of gravity (Gravity 2.0
) is that it reduces back to Newton's theory (Gravity 1.0
) at low speeds. This feature is an absolutely critical feature of any improved theory of a physical phenomenon: at the very least, it has to be able to reproduce what previous formulations were able to do in the regime where they were valid. This bedrock physics principle is known as the Correspondence Principle. Einstein's theory superseded Newton's not because he was better at politics, but rather because his theory did a better job of explaining experimental observations. Einstein's theory is much better suited to high-speed physics than Newton's, but it reduces back to Newton's when all speeds are low. This is why physicists often say that Einstein's theory stands on the shoulders
of Newton's theory.
The speed of light is very large: fast enough that you can fly to L.A. and back four times in under one second. So we should not beat ourselves up if we do not find Einstein's relativity natural. We would have been very good at relativity already in kindergarten if the speed of light had been 100km/h instead of 300,000km/s. Relativity seems weird to humans because ultra-high-speed territory is foreign to us.
Light travels much faster than sound. This is why you hear a firework go off after you see the explosion. But even for light, the time lag between the explosion and when you see it is finite. It is just so small that we do not notice. Over astronomical distance scales, lightspeed seems less impressive. Light from our star takes about eight minutes and twenty seconds to get to our planet. Taking that idea further, we can see that light that took one year to reach Earth started out about 9.46 trillion (million million) km away, the speed of light times the number of seconds in a year. This distance is called a light-year. The closest star to Earth is a few light-years away, which with our current energy technologies is not even close to possible for traversing even in multiple human lifetimes. This fact is a little depressing. What is not depressing is that the hugeness of the speed of light can actually help us look back in time. How can this be?
Modern astrophysicists are able to collect very faint old light coming from very faraway galaxies or stars. The light is faint because the source is very far away and the brightness of light drops off according to the inverse-square law for electromagnetism. If the light came from a very faraway object, then it must have been emitted a very long time ago. In other words, that faint old light coming to us in our telescope now could have been emitted billions of years ago. The universe has been pretty transparent to light since over 13 billion years ago, so the light we get now tells us something about the star's behaviour when that light it was emitted.
The old faint light that is reaching us now is like an artifact just dug up from an archeological dig. We cannot travel back to the time when the artifacts were in active use, but we can look at them thousands of years later and try to figure out what they were for. Similarly, we cannot actually travel back in time by a few billion years, but we can get a look at how stars were behaving a few billion years ago. Amazing, eh?
Astrophysicists now know that the universe is approximately 13.8 billion years old. We will be talking about that when we do big bang cosmology.